About Us

SRE Telkom University

Innovate

Elevate

Energize

About SRE-TelU

Founded in 2021, SRE Tel-U SRE Telkom University is one of the student chapters of the Society of Renewable Energy, based in Bandung. Our focus extends beyond renewable energy, emphasizing community empowerment and environmental sustainability through education, innovation, and collaboration.

VISION

Leaf Icon

SRE Telkom University as a developmental organization that empowers the youth in the field of New Renewable Energy (NRE) through collaborative projects, empowered members, and impactful initiatives to deliver sustainable contributions to society

MISSION

Tree Icon

Empowering Youth collaborations, discussions, and improvement to be involved in Renewable Energy Sustainability program.

Networking Through cohesion stakeholders opportunities to provide insights into trends, challenges, and innovations in the industry.

Establishing Professional work environment while fostering a sense of unity within the organization, in order to achieve shared goals and success.

Elevating Impact among youth awareness to support the advancement of the renewable energy sector in Indonesia through educational campaigns and movement.

Meet Our Core Team

Sabrina Callista

President

Bramantya Indracahya

Vice President

Mukhyiddin Muhammad Ihsan

General Director of Internal

Fajar Dwitama

Director of HR

Ahmad Zaky Rafif Musthafa

General Director of External

Azza Zukhrufa

General Secretary

Ellizabeth Devina Sandra Arung

General Treasure

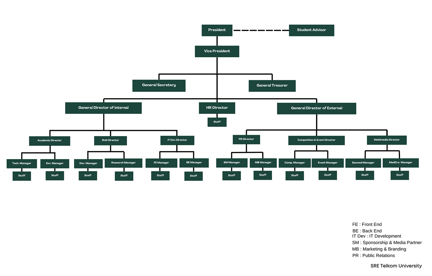
Organizational Structure

Organizational Structure

Our Departments

Each of our departments strive to fulfill the needs. Achieving the vission and mission towards our SRE Goals.

Meet Our Alumnis